东兴证券2024半年报:营收飙升168.28%达48.78亿,净利增长64.67%!子公司减资10亿引关注
东兴证券2024半年报:营收飙升168.28%达48.78亿,净利增长64.67%!子公司减资10亿引关注蓝鲸新闻8月29日讯(记者王婉莹)近日,东兴证券(...
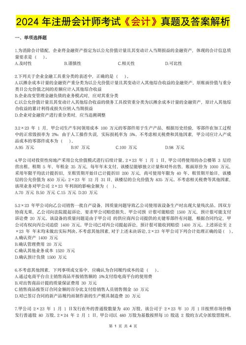
东兴证券2024半年报:营收飙升168.28%达48.78亿,净利增长64.67%!子公司减资10亿引关注蓝鲸新闻8月29日讯(记者王婉莹)近日,东兴证券(...
放量与缩量:红色上涨、蓝色下跌,庄家操盘手法全解析放量红色代表上涨:1、可能庄家下本钱买入。2、可能庄家倒手导致放量上涨。缩量红色代表盘整:1、盘整出货。2...
东兴证券被立案调查,股价震荡回升!注册制下投行业务影响几何?经济观察网记者张晓晖“根据注册制改革后的新规,我们投行业务在被立案调查期间是不受影响的。”...
东兴同花顺A股创纪录!沪深两市成交连续25日破万亿,创业板飙涨4.75%背后暗藏玄机?潮新闻当前A股市场的强大韧性正在进一步突显。今天从上午开始,就有大...
东兴证券被立案调查!泽达易盛IPO项目涉嫌违规,券商如何履行‘看门人’职责?3月31日晚间,东兴证券公告称,因在执行泽达易盛IPO(首发)并在科创板上市项目中...
阳光车险为啥便宜?三大优势揭秘:精准定价、全面服务、快速理赔1、阳光车险为啥便宜阳光车险为什么便宜?这是许多车主关心的问题。首先,阳光车险的定价策略是把定...
2025年车险公司推荐服务大盘点:一站式平台、理赔效率与科技创新,三大维度解析2025年10月车险公司推荐服务大盘点车险公司推荐服务发展着重点在汽车保有...
平安、人保、太平洋车险对比:哪家更值得选?保险类型全解析平安车险、人保车险、太平洋车险、国寿财险、中华联合车险、利宝车险、太平车险、永安车险、华安车险、阳光车...
交强险电话大全:各大保险公司热线汇总,在线客服办理指南交强险热线电话用户投保交强险的公司不同,其交强险电话也不同。例如,中国平安保险95511、中国太平洋保...
A股创十年新高:三大指数齐突破,市盈率揭示投资新机遇证券时报记者吴少龙王军胡华雄8月18日,A股市场涨势如虹,人气进一步高涨,多个指数盘中创阶段新高。...
A股趋稳,主力线与散户线指标怎么看?股市投资需谨慎,看懂走向图是关键最近A股趋于稳定,沪指指数基本维持在4000点左右,此外,政府的出手救市,也给股市增加了信...
主力线上穿散户线是好买点?这些指标公式来揭秘{主力线上穿散户线就是个好买点}M:=60;N:=30;N1:=5;N2:=10;LLC:=REF(CLOSE...
{散户线主力线}强弱界线解析,主力吸筹指标大揭秘{散户线主力线}强:90,,,;弱:10,,;界线:50,,,;{主力吸筹}VAR2:=REF(L...
2025年国网多项公司申请‘基于多源异构数据的网络拓扑发现’专利?金融界2025年5月19日消息,国家知识产权局信息显示,国网河北省电力有限公司、国家电网有限...
图片欣赏及大智慧中散户线指标原理,你了解多少?图片欣赏—艳魂金杯汽车 云南铜业 漳州发展 神马实业 江西铜业《大智慧》中散户线指标原理DZH中散...