市财政局筑牢农业生产防线:灾前预防、灾中救援、灾后重建全周期资金保障
市财政局筑牢农业生产防线:灾前预防、灾中救援、灾后重建全周期资金保障今年以来,我市旱涝灾害多发,前期出现的农业旱情,后期发生的洪涝灾害以及近期的持续秋淋天气等...
11-15 立刻查看
市财政局筑牢农业生产防线:灾前预防、灾中救援、灾后重建全周期资金保障今年以来,我市旱涝灾害多发,前期出现的农业旱情,后期发生的洪涝灾害以及近期的持续秋淋天气等...
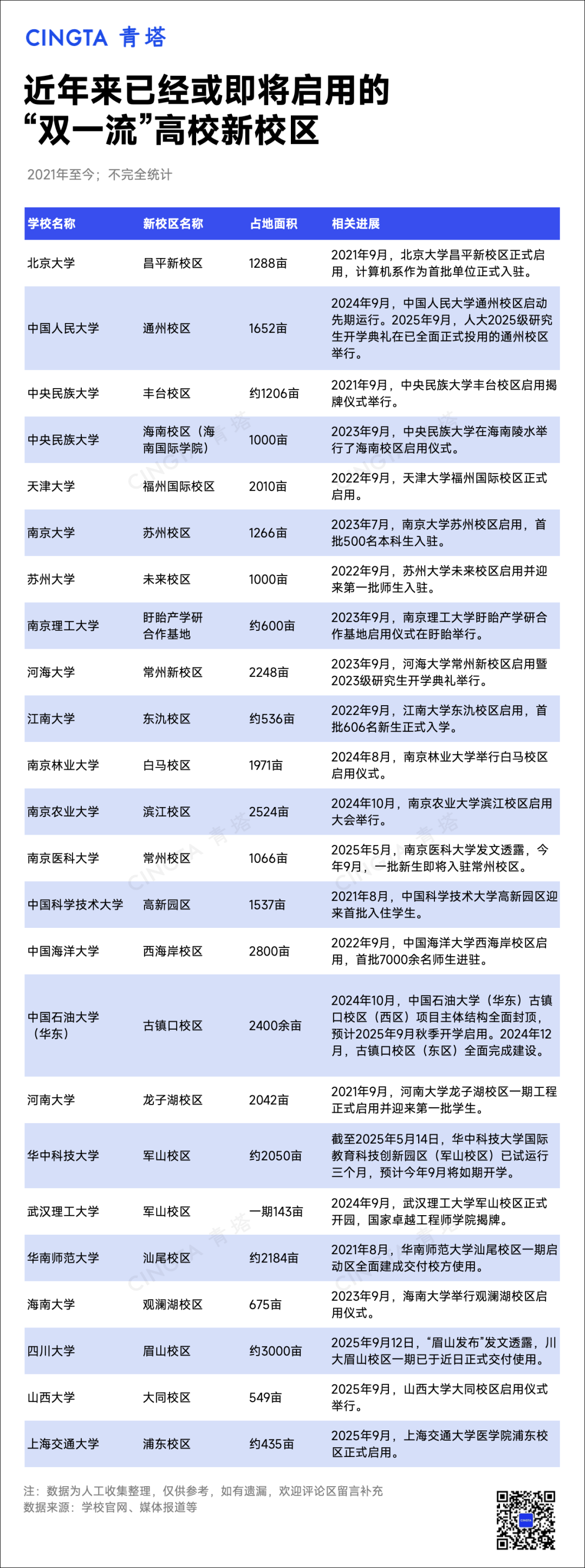
金秋迎新,双一流高校新校区启用热潮:超50所高校扩建,新生入驻新校园金秋时节,随着开学季的到来,多所“双一流”高校的新校区迎来了首批新生:9月6日,2025...
绥宁县财政局:筑牢安全底线,强化红线意识!全力保障安全生产专项排查整治为深入贯彻落实习近平总书记关于安全生产重要思想和指示批示精神,认真落实中央、省、市、县有...
黑马股成交量三大特征:看成交异动与整理时间,掌握牛股运行规律1、看成交量虽然成交异动的不一定是黑马,但黑马的形成必有成交异动伴随:牛股初期:成交量均匀放大...
南财2023年录取分数线解析:各专业录取分预测与报考指南本文主要针对南财2023年各专业录取分,南京财经大学2023年录取分数线是多少分和南财专科录取分数等几...
煤矿安全生产条例解读:坚持人民至上理念,强化企业主体责任与风险防控新华社北京2月2日电 煤矿安全生产条例第一章 总则第一条 为了加强煤矿安全生产工作,防止...