<{配资之家}>A股、B股、H股、N股、S股的区别及交易制度介绍{配资之家}>
一、股票类型相关名词

A股:正式名称叫人民币普通股票,是在我国境内公司发行的股票,供境内机构、组织或个人(不含台、港、澳投资者)以人民币认购和交易的普通股股票。A股实行“T+1”的交易制度,有涨跌幅限制。
B股:正式名称是人民币特种股票,是以人民币标明面值,以外币认购和买卖,在境内证券交易所上市交易的外资股。B股实行T+3的交割制度,有涨跌幅限制。
H股:是指在内地注册,但在香港联合证券交易所上市的外资股,也被称为国企股。要开通香港股票账户或通过A股账户的港股通功能购买。H股实行“T+0”交易制度,且不设涨跌幅限制。
N股:是指在中国大陆注册、在纽约上市的外资股。实行“T+0”的交易制度,没有涨跌幅限制。
S股:是指企业的注册地在新加坡或其它国家或地区,而主要生产经营业务在中国大陆,同时在新加坡交易所上市挂牌的企业股票。T+0交易,有涨跌幅限制。
普通股:持有人可以全面参与公司的经营管理,股息率是不固定的,参与公司红利分配。
优先股:没有参与公司管理决策的权利的,没有选举权和被选举权,有限表决权。享有股息领取优先权,并且股息率固定,不参与公司红利分配。当公司破产清算的时候,清偿顺序在普通股之前。
原始股:是公司在上市之前发行的股票,一般只有公司管理层、董事长、监事、公司重要员工、股权投资基金等才能获得公司的原始股。
蓝筹股:一般是指经营业绩比较好,长期稳定增长的、大型的、传统工业股或者金融股。蓝筹股的种类是比较多的,一般是分为:一线蓝筹股,二线蓝筹股,绩优蓝筹股,大盘蓝筹股,还有蓝筹股基金。
红筹股:是指在中国境外注册、在香港上市的中资控股公司的股票。红筹股国际化信誉良好,红筹股公司在全球市场具备较好的投资价值,也具备较强的融资能力。
白马股:是指长期绩优、回报率高并具有较高投资价值的股票。因其有关的信息已经公开,业绩较为明朗,同时又兼有业绩优良、高成长、低风险的特点,因而具备较高的投资价值,往往为投资者所看好。
龙头股:指的是某一时期在股票市场的炒作中对同行业板块的其他股票具有影响和号召力的股票,它的涨跌往往对其他同行业板块股票的涨跌起引导和示范作用。
绩优股:是指过去几年业绩和盈余较佳,展望未来几年仍可看好,只是不会再有高度成长的可能的股票。
垃圾股:指的是业绩较差的公司的股票。
成长股:指新添的有前途的产业中,利润增长率较高的企业股票。
冷门股:是指交易量小,流通性差,价格变动小的股票。
概念股:就是相关股,话题股,跟某个政策有关、和某个热点有关联的股票,但不一定主营业务就是和该概念相关,因此概念股经常会被炒作。如:融资融券概念,华为概念,一带一路概念等。
行业股:是同一领域的股票,主营业务相关的企业都划分到一起,如:农业种植业,军工行业、化工行业、电力行业、石油行业等,这些企业看股票名字就能知晓主营业务是什么。
二、投资市场相关名词

一级市场:是证券的发行市场,也称为发行市场、初级市场,是资金需求者(企业等)和投资人之间的交易,是新证券和票据等金融工具的买卖市场。例如一级市场的股票发行价格是固定的,在一级市场不能公开进行交易,只能参与股票的发行。
二级市场:是证券进行交易的市场,也称为证券流通市场、次级市场、证券交易市场,是已发行的有价证券在投资人之间的转让交易。例如股票在二级市场可以随意流通,股票价格受市场的供需关系影响,会随时改变。二级市场通常分为有组织的证券交易所(如深圳证券交易所、上海证券交易所、北京证券交易所)和场外交易市场。
第三市场:由由非交易所会员对在交易所上市的股票移到场外交易而形成的市场,如银行信托部交易。
第四市场:一般是大机构或者实力强的个人完全避开交易所和经纪人,由买卖双方通过电讯网络直接进行交易。
北向资金:就是指从香港资本市场流入A股市场的港资和外资。
南下资金:是指中国内地流入香港资本市场的资金。
熊市(空头市场):指股票的价格长期呈下降趋势的股票市场,后续普遍看跌的情况。
牛市(多头市场):指股票价格长期呈上升趋势的股票市场,后续普遍看涨的情况。
牛皮市:某段时间内,股票整体价格变化不大,股价像被钉住似的,坚韧如牛皮。
利多:对于多头有利,能刺激股价上涨的各种因素和消息。
利空:对空头有利,能促使股价下跌的因素和信息。
三、股票分析相关名词

基本面:包括宏观经济运行态势和上市公司基本情况。上市公司的基本面包括财务状况、盈利状况、市场占有率、经营管理体制、人才构成等各个方面。
技术面:指反映股价变化的技术指标、走势形态以及K线组合等。
天地板:就是股价先涨停之后又跌停。
地天板:就是股价先跌停之后又涨停。
涨停板:证券市场中交易当天股价的最高限度称为涨停板,涨停板时的股价叫涨停板价。
跌停板:证券交易当天股价的最低限度称为跌停板,跌停板时的股价称跌停板价。
换手率:指的是一定时间内市场中股票转手买卖的频率,主要衡量股票交易的活跃程度。股票换手率=某一段时期内的成交量/发行总股数×100%。
筹码集中度:是指某只个股票的筹码集中程度,也就是一只个股的筹码被庄家掌握的程度。
市盈率:是指投资者愿意为每一元净利润所支付的价格,股票的市盈率=股票价格/每股净利润。市盈率较低,股票的投资价值就越大。
市净率:是指投资者愿意为每一元净资产所支付的价格,股票的市净率=股票价格/每股净资产。市净率越低的股票,其投资价值越高。
市售率:市售率为股票价格与每股销售收入之比,市售率高的股票相对价值较高。
K线:是由一段时间内的开盘价、收盘价、最高价和最低价得出来的,代表的是一段时间内股票价格的涨跌情况。
K线:是由一段时间内的开盘价、收盘价、最高价和最低价得出来的,代表的是一段时间内股票价格的涨跌情况。
均线(MA):是将某一段时间的收盘价之和除以该周期,根据周期不同,可以分为5日均线、10日均线、120日均线和240日均线等。
平滑移动平均线(MACD):一般是由长期均线,DIF线(快线),DEA线(慢线),零轴,能量柱组成,代表着市场趋势的变化。
随机指标(KDJ):由K线、D线、J线组成,KD指标可以用于反映市场超卖、超买的情况。
能量潮(OBV):是综合了成交量和价格双重因素,它的依据就是当成交量与价格是相互对应的,如果有一方不发生配合,那么代表趋势将会发生改变。
乖离率(BIAS):是用百分比来表示价格与MA间的偏离程度。一般正的乖离率越大,表示短期内多头获利回吐的可能性也就越大,呈卖出讯号。
相对强弱指数(RSI):通过测量某一个期间内股价上涨总幅度占股价变化总幅度平均值的百分比,来评估多空力量的强弱程度。
人气意愿指标(BRAR):由人气指标(AR)和意愿指标(BR)两个指标构成,是以分析历史股价为手段的技术指标。 其中AR较重视开盘价,从而反映市场买卖人气。BR重视收盘价格,反映的是市场买卖愿望的程度。
布林线(BOLL):由上轨、中轨、下轨三条线构成。布林线以20日移动平均线作为中轨,以中轨线加上2倍的20日标准差作为上轨,以中轨线减去2倍的20日标准差作为下轨。
内盘:是主动性卖盘,表示以买入价成交的股数,持股的投资者主动以等于或是低于买一、买二、买三、买四、买五的价格卖出手中持有的股份,买入成交数量统计加入内盘。
外盘:是主动性买盘,表示以卖出价成交的股数,场外的投资者主动以等于或是高于卖一、卖二、卖三、卖四、卖五的价格买入股票,卖出量统计加入外盘。
缩量:股票成交量与上一个交易日,或者上一段时间相比增加。
放量:股票成交量与上一个交易日,或者上一段时间相比减少。
四、股票交易相关名词

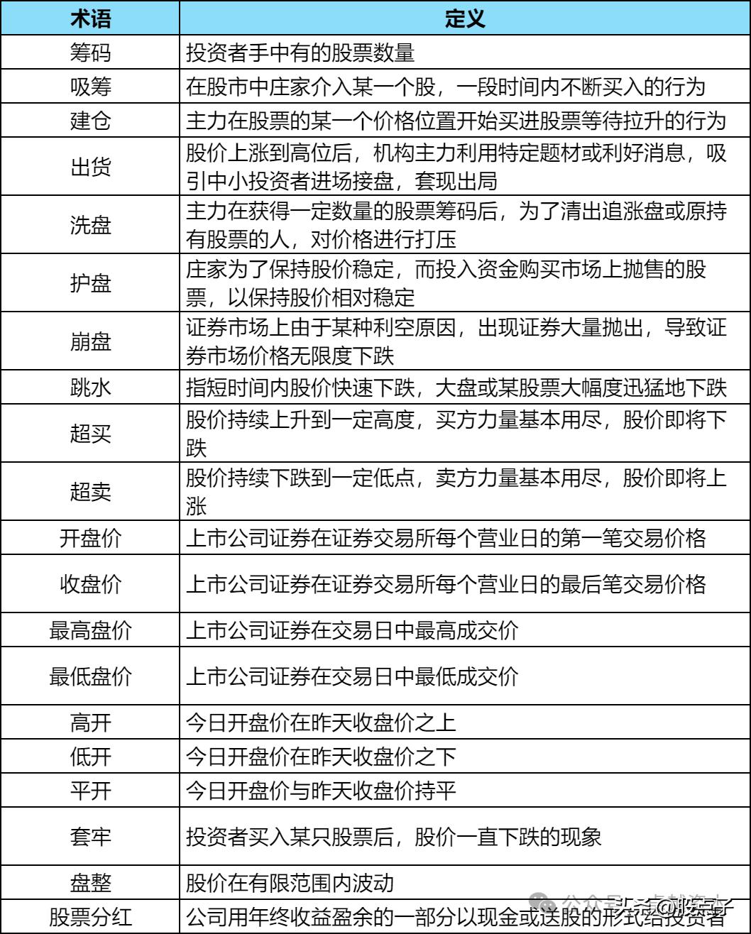
筹码:投资者手中有的股票数量。
吸筹:是指在股市中庄家介入某一个股,一段时间内不断买入的行为。
建仓:是指主力在股票的某一个价格位置开始买进股票等待拉升的行为。
出货:是指在股价上涨到高位后,机构主力利用特定题材或者利好消息,吸引中小投资者进场接盘,套现出局。
洗盘:是指主力在获得一定数量的股票筹码后,为了清出那些追涨盘或者原持有股票的人,对价格进行打压。
护盘:庄家为了保持股价稳定,而投入资金购买市场上抛售的股票,以保持股价相对稳定。
崩盘:即证券市场上由于某种利空原因,出现了证券大量抛出,导致证券市场价格无限度下跌,不知到什么程度才可以停止。
跳水:指短时间内股价快速下跌,大盘或某股票不顾一切大幅度迅猛地下跌。
超买:股价持续上升到一定高度,买方力量基本用尽,股价即将下跌。
超卖:股价持续下跌到一定低点,卖方力量基本用尽,股价即将上涨。
开盘价:开盘价是指上市公司的证券在证券交易所每个营业日的第一笔交易交易价格即为当日的开盘价。
收盘价:收盘价是指上市公司的证券在证券交易所每个营业日的最后笔交易交易价格即为当日的收盘价。
最高盘价:上市公司证券在交易日中最高成交价。
最低盘价:上市公司证券在交易日中最低成交价。
高开:不管是大盘还是个股,今日开盘价在昨天收盘价之上称为高开。
低开:不管是大盘还是个股,今日开盘价在昨天收盘价之下称为低开。
平开: 不管是大盘还是个股,今日开盘价与昨天收盘价持平称为平开。
套牢:投资者买入某只股票后,股价一直下跌,这种现象称为套牢。
盘整:股价在有限范围内波动。
股票分红:是公司用年终收益盈余的一部分以现金或者送股的形式给你。
五、股票字母标识相关知识

N,新股上市首日的名称前都会加一个字母N,即英文new的意思,首日之后标识取消。
C,表示该股票是上市第2-5日,第6日开始标识取消。
R,表示该股票可以进行融资融券。
kr,意思是可融资融券的科创板个股,k代表科创板,r代表融资融券。
U,是指在科创板上市,但尚未盈利的企业的股票。发行人首次实现盈利的,该特别标识取消。
W,是指在科创板上市,发行人具有表决权差异安排的,即同股不同权的股票。上市后不再具有表决权差异安排的,该特别标识取消。
V,是指在科创板上市,发行人具有协议控制架构或者类似特殊安排的股票。上市后不再具有相关安排的,该特别标识取消。
G,代表股票对指数的贡献。“G”是指“贡”字,也就是点一下可以看见所有股票对该指数的涨跌贡献度。
L,指关联股,表示此股存在关联品种,比如有B股,可转债,H股或权证等等,点击之可以切换到相关的品种。
XR,表示该股已除权,购买这样的股票后将不再享有分红的权利。
XD,表示股票除息,购买这样的股票后将不再享有派息的权利。
DR,表示除权除息,购买这样的股票不再享有送股派息的权利。
ST,对连续两个会计年度都出现亏损的公司施行的特别处理。
*ST,是连续三年亏损,有退市风险警告。
PT,退市的股票。
NST,经过重组或股改重新恢复上市的ST股。
SZ,是指在深圳证券交易所上市的股票.
SH,是指在上海证券交易所上市的股票。
BJ,是指在北京证券交易所上市的股票。
