<{配资之家}>可转债交易停牌规则详解,含上市首日及非上市首日情况{配资之家}>
您好,可转债(可转换公司债券)在交易过程中,如果价格波动较大,会触发临时停牌机制。根据不同的市场,具体的停牌规则有所不同。以下是详细的解释:
上市首日的停牌规则
沪市(上海证券交易所)可转债
1. 第一次停牌:
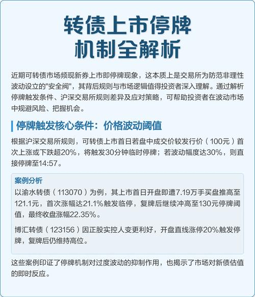
- 涨跌幅达到20%:如果在上市首日,可转债价格相对于当日开盘价上涨或者下跌幅度达到20%,将第一次停牌,停牌时间为30分钟。30分钟后复牌,恢复交易。
2. 第二次停牌:
- 涨跌幅达到30%:如果在上市首日,可转债价格相对于当日开盘价上涨或者下跌幅度达到30%,将直接停牌至当日14:57。复牌后进入集合竞价阶段,最终在15:00恢复交易。
深市(深圳证券交易所)可转债
1. 第一次停牌:
- 涨跌幅达到20%:如果在上市首日,可转债价格相对于当日开盘价上涨或者下跌幅度达到20%,将第一次停牌,停牌时间为30分钟。30分钟后复牌,恢复交易。
2. 第二次停牌:

- 涨跌幅达到30%:如果在上市首日,可转债价格相对于当日开盘价上涨或者下跌幅度达到30%,将直接停牌至当日14:57。复牌后进入集合竞价阶段,最终在15:00恢复交易。
非上市首日的停牌规则
沪市可转债
1. 涨跌幅达到20%:如果在非上市首日,可转债价格相对于前一交易日收盘价上涨或者下跌幅度达到20%,将第一次停牌,停牌时间为30分钟。30分钟后复牌,恢复交易。
2. 涨跌幅达到30%:如果在非上市首日,可转债价格相对于前一交易日收盘价上涨或者下跌幅度达到30%,将直接停牌至当日14:57。复牌后进入集合竞价阶段,最终在15:00恢复交易。
深市可转债
1. 涨跌幅达到20%:如果在非上市首日,可转债价格相对于前一交易日收盘价上涨或者下跌幅度达到20%,将第一次停牌,停牌时间为30分钟。30分钟后复牌,恢复交易。
2. 涨跌幅达到30%:如果在非上市首日,可转债价格相对于前一交易日收盘价上涨或者下跌幅度达到30%,将直接停牌至当日14:57。复牌后进入集合竞价阶段,最终在15:00恢复交易。
停牌期间的委托和撤单
1. 沪市可转债:
- 在停牌期间,沪市可转债不能进行新的委托下单,但可以撤销已有的委托。
2. 深市可转债:

- 在停牌期间,深市可转债可以进行新的委托下单,也可以撤销已有的委托。不过,新的委托在停牌期间不能即时成交,需等复牌后进入集合竞价阶段进行撮合成交。
总结
对于可转债在交易过程中,触发临时停牌机制的规则如下:
- 上市首日:涨跌幅达到20%停牌30分钟,涨跌幅达到30%停牌至14:57。
- 非上市首日:涨跌幅达到20%停牌30分钟,涨跌幅达到30%停牌至14:57。
停牌期间,深市可转债可以委托和撤销委托,而沪市可转债只能撤销已有的委托。投资者需充分了解这些规则,合理安排交易计划。
我司乃是排名前十的老牌大券商,服务安全且有保障,会竭尽全力为您做好服务!股票佣金是成本价,期权手续费可至
1.7 元,融资融券专项利率能降至 4.0%,场内基金及可转债可给出低价万 0.5,逆回购享有低价一折,提供 vip
佣金通道,多种量化工具(QMT、 等)可使用!支持同花顺登录。
