<{配资之家}>深圳北理莫斯科大学2025年本科综合评价招生简章发布{配资之家}>
深圳北理莫斯科大学
2025年本科综合评价招生简章
已经发布
欢迎广大考生踊跃报名
报名方式与报名时间
报名方式:考生在电脑端进入深圳北理莫斯科大学2025年本科综合评价招生报名系统(网址:)注册报名。
报名时间:即日起至2025年5月20日23:59
报名对象
参加2025年普通高等学校招生全国统一考试,志存高远,全面发展,具有外语学科特长与兴趣、创新思维、国际视野和社会责任感的优秀高中毕业生。考生的高中学业水平合格性考试各科目成绩均合格,考试成绩使用等级呈现的,各科目成绩均达到C级或以上。
招生区域
深圳北理莫斯科大学2025年综合评价招生覆盖全国23个省(自治区、直辖市),具体为:北京、天津、河北、山西、内蒙古、辽宁、吉林、黑龙江、上海、江苏、浙江、安徽、福建、江西、山东、河南、湖北、湖南、广东、重庆、四川、贵州、陕西。
招生模式

深圳北理莫斯科大学本科招生主要采用基于高考成绩的综合评价录取模式(又称“631”模式),录取批次为提前批次。有意报考我校的考生,必须提前在我校本科综合评价招生报名系统(网址:)注册报名,并于高考后参加我校组织的学校测试。最终按照高考成绩占60%、学校测试成绩占30%、高中学业水平合格性考试成绩占10%,核算考生综合成绩,择优录取。
报考流程
1.网上报名
登录本科综合评价招生报名系统()注册,按要求如实填写个人基本信息、并根据报名系统提示上传相关报名材料。
报名截止时间:2025年5月20日23:59。
上传报名材料:
①考生近期免冠证件照。近半年内拍摄的彩色免冠2寸标准证件照,底色不限,JPG或JPEG格式,在报名系统上传附件处上传。
②高中学习成绩单。含高中期间历次期末考试成绩、高中学业水平合格性考试成绩、最近2-3次省级或市级或校级统一考试成绩。考生需按照成绩单模板填写并打印,由所在中学核实并加盖学校或教务部门公章,在报名系统上传附件处上传盖章扫描件或照片。
③高中综合素质档案及其他。指学生参加社区服务、社会实践、研究性学习、自主选修课程学习、获奖等反映其综合素质发展情况的写实性材料,在报名系统上传附件处上传扫描件或照片。
2.学校测试资格审核与参加学校测试确认
学校组织专家组对考生的报名材料进行资格审核,并于4月21日开始陆续公布通过初审获得学校测试资格的考生名单,考生可通过报名系统查询审核状态。获得学校测试资格的考生须在规定时间内,通过报名系统下载《入学考试申请书》,由考生本人签名确认后回传到报名系统。同时须通过报名系统在线缴纳人民币300元/人审核评测费,方为确认参加考试。
3.参加高考
考生参加2025年普通高等学校招生全国统一考试。
4.参加学校测试
2025年6月12日,我校举行全国统一考试,原则上在开展招生的各省(自治区、直辖市)均设有考点,具体时间、地点另行通知。
5.在提前批填报深北莫志愿
高考成绩达到生源省份公布的特殊类型招生录取控制分数线及以上,参加学校测试且成绩合格的考生,须在高考志愿提前批次或综合评价试点高校相应批次填报深圳北理莫斯科大学。填报专业志愿时,学校测试科目不同的专业不可同时填报。
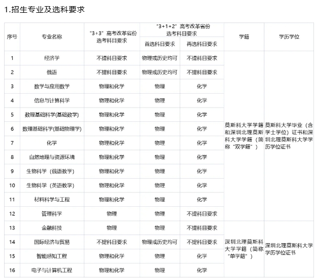
招生专业与选科要求

2.各省份招生专业
(1)在北京、天津、上海、浙江、山东各省(直辖市)计划招生专业如下,表中“√”表示该省份有此招生专业。

(2)在河北、山西、内蒙古、辽宁、吉林、黑龙江、江苏、安徽、福建、江西、河南、湖北、湖南、广东、重庆、四川、贵州、陕西各省份计划招生专业如下,表中“√”或有文字说明的表示该省份有此招生专业,“√”表示仅招物理类考生。

说明:最终以当地教育考试院公布的招生专业目录为准。
编辑 中国教育在线 林剑
