<{配资之家}>新莱应材:国内洁净材料龙头,多领域业务迎快速放量期{配资之家}>
(报告出品方/分析师:兴业证券 李双亮 石康 王佩麟)
1、新莱应材:多领域洁净材料龙头,业务迎快速放量期
1.1、国内洁净材料龙头,客户资源优质
新莱应材于1991年成立于台湾,于2000年总部迁至昆山,2011年深交所上市。

公司最初主营业务为应用于食品、生物医药、泛半导体领域的洁净应用材料和高纯及超高纯应用材料业务,其后通过外延并购方式拓展了应用于食品饮料领域的无菌包材及灌装机业务。

公司业务按下游可以划分为三个主要领域:泛半导体领域,产品为高纯及超高纯应用材料,主要包括真空系统(高/超高真空的法兰、管件、阀、腔体等)和气体系统(超高纯管道管件、阀等);生物医药领域,产品包含管路系统、无菌阀门、无菌泵、管式换热器、过滤器等;食品安全领域,产品分为无菌包材、无菌纸盒灌装机、洁净材料(如管路系统、卫生级阀门、卫生级泵)等。

目前公司下游应用中食品类占比最高, 高达 50.5%,其中无菌包材和食品设备分别占 38.7%和 6.3%,其余产品则主要为洁净应用材料;而医药类(产品主要为洁净应用材料)占比 23.6%;泛半导体业务(产品为高纯及超高纯应用材料)占比 25.9%。

公司在各领域有着良好的客户基础,泛半导体领域在设备端服务 AMAT、Lam 、北方华创等海内外知名半导体设备厂商,厂务端面向无锡海力士、长江存储、长鑫存储等终端客户,并配合至纯科技、正帆科技等工程厂商;食品饮料领域客户包括雀巢、三元乳业、完达山乳业、康师傅控股等;生物医药领域客户包括国内前二的制药机械企业东富龙、楚天科技。

1.2、股权结构集中,控制权清晰稳定
新莱应材自上市以来,其控股股东及实际控制人一直为李水波和申安韵夫妇,截至 2022 年三季报,分别持有公司 25.06%和 16.71%股权,同时公司股东李柏桦、李佰元分别为实控人夫妇的长子、次子,为其一致行动人。公司实控人及其一致行动人合计持有 55.55%股权,控制权清晰稳定

李水波先生作为公司创始人及董事长,于 1984 年起便一直从事机械方面研究与探讨,一路率领团队自主研发相关核心技术,经过三十多年的耕耘在多技术领域积累了大量研发生产经验。
另一方面,公司在 2008 年时收购山东碧海,其在无菌包材和灌装机核心技术同样均来自于研发团队自身积累和自主研发。

1.3、经营情况良好,规模稳步扩大
公司经营情况良好,内生外延下收入规模整体保持稳定增长,2020 年略有下滑主要是因为疫情影响了食品及泛半导体领域的需求、物流和供应,2021 年以来收入高速增长,其中半导体市场尤其是国内客户订单旺盛,医药领域由于疫苗相关需求在 2021 年同样有高速增长,而食品饮料业务规模也保持稳定快速增长。

利润率角度,公司泛半导体业务毛利率整体稳中有升,医药类毛利率受益于规模效应和结构优化而有明显提升,食品类毛利率近两年承压则主要是由于上游原材料价格上涨拖累。
整体毛利率则受各业务板块毛利率及占比变化影响。而随着公司规模效应显现,近年费用率情况也有所改善,带动公司净利率不断改善,带动归母净利润也呈持续快速增长。


在当前时点,我们看好公司业务的持续成长和长期空间:
1)国内半导体设备市场快速成长并加速对上游零部件的国产替代,订单有望持续快速增长,而在海外客户处同样有较大的品类拓展和份额提升空间;
2)无菌包材及灌装机等食品类业务市场空间极大,多数市场由利乐等海外龙头垄断,公司成长空间巨大;
3)对健康的重视是社会发展大趋势,生物医药市场长期依然向好,且下游国产生物制药设 备客户的份额提升将明显拉动洁净材料需求。
2、半导体零部件国产替代正当时,真空+气体龙头深度受益
2.1、半导体零部件:半导体设备重要组成部分,品类多、空间大
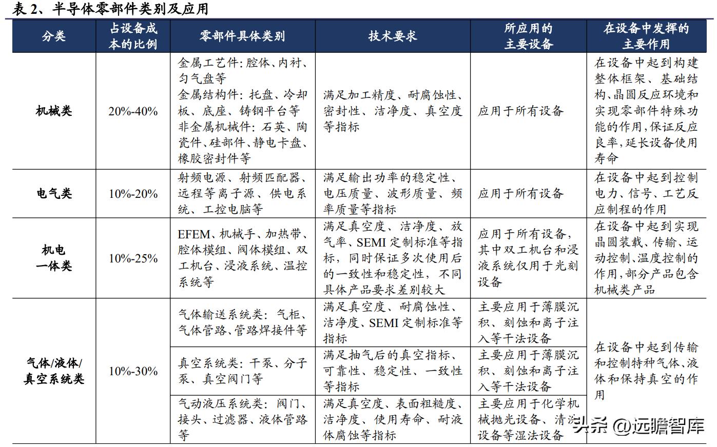
半导体设备精密零部件指的是半导体设备中所用到的上游精密零部件,是半导体设备的重要组成部分,同时晶圆制造厂商也会采购各种精密零部件以支撑产线正常持续生产或作为备件使用。

半导体零部件作为半导体设备上游占比极大的重要组成部分,其整体市场空间巨大,同时零部件具有显著的多品种、小批量、定制化的特点,其细分种类极多、数以千计。
我们在行业深度报告《半导体零部件国产化浪潮起,优质厂商迎发展良机》中已经对半导体零部件市场规模、结构、格局进行了详细的梳理和测算。

规模方面,半导体用零部件品类极多、分散度高,我们分设备厂采购和晶圆厂采购两部分来测算其市场规模:
设备厂方面,由于设备厂商成本构成中直接材料占比约在 80%-90%,而设备厂商毛利率多在 40%-50%,因此直接材料占设备厂商销售额约在 40%-54%;而精密零部件占原材料采购比例较高,根据定义不同,基本也在 80%-90%以上。
结合起来测算,半导体零部件占半导体设备市场规模的比例约在三到五成之间,若取中值四成比例,而 2021 年前道晶圆制造设备规模约为 875 亿美 元,则对应零部件市场规模约在 350 亿美元左右。
晶圆厂方面,据芯谋研究口径,2020 年中国大陆晶圆线 8 英寸和 12 英寸前道设备零部件采购金额超过 10 亿美元,结合大陆产能在全球占比情况,预计全球晶圆厂对前道设备零部件采购金额在 60 亿美元以上。
结合设备厂及晶圆厂采购金额,我们测算全球半导体零部件市场规模在 400 亿美元以上。
具体采购结构方面,先从下游半导体设备厂商的采购原材料来看,据富创精密招股书统计,半导体设备厂商采购原材料主要包括机械类、机电一体类、电气类、真空系统类、仪器仪表类等,进一步来看干法设备、湿法设备等不同细分半导体设备的上游原材料结构也各有区别。


而晶圆厂采购结构方面,从芯谋研究统计数据来看,大陆晶圆厂采购零部件中金额占比较大的主要有石英件()、射频电源(RF )、各种泵(Pump)等,占比在 10%及以上,此外各种阀门(Valve)、吸盘(Chuck)、反应腔喷淋头( Head)、边缘环(Edge Ring)等零部件的采购占比也比较高。

2.2、国内下游设备厂商持续成长,零部件迎国产替代良机
美国在 2022 年 10 月公布了对我国半导体产业的进一步制裁,其中重点限制了逻辑和存储先进制程的制造能力,对我国存储龙头厂商的短期扩产有所影响。
长江存储和长鑫存储是国内在存储芯片 3D NAND、DRAM 领域各自的代表厂商,经过多年的技术积累后,正逐渐缩小与海外龙头的技术差距,长江存储已经实现 232L 3D NAND 工艺的量产,长鑫存储已经实现 19nm DRAM 工艺的量产,而本次美国制裁限制节点很大程度上是其扩产的主流节点,因此对国内存储厂商短期扩产确有一定影响。
在存储厂以外,国内晶圆厂龙头扩产确定性依然较强。
中芯国际自 2020 年被美国加入实体清单后,战略方向逐渐向成熟制程扩产倾斜,本次限制节点对其并无进一步影响。
中芯国际 2021 年以来先后发布公告将分别在北京、深圳、上海、天津加大投资进行成熟制程扩产,尤其是 2022 年 8 月最新公告的天津厂扩产,彰显了公司扩产不受行业景气扰动的意志和信心,我们认为中芯国际未来 2-3 年扩产节奏和资本开支增速依然会保持较快水平。此外,华虹半导体、广州粤芯、积塔半导体、合肥晶合等国内晶圆厂整体扩产也呈上升趋势。

同时,国内晶圆厂存储厂近年在扩产过程中正逐渐提升国产化比例,推动国产设备订单快速提升。而美国仍在持续限制中国半导体产业,我们认为进一步凸显了自主可控的重要性和紧迫性,预计国产化比例仍将快速提升。因此,国产设备厂商国产化空间依然较大。
更为重要的是,国内设备厂商在快速成长的同时,也在积极寻求上游供应链的自主可控,零部件国产替代浪潮已然掀起。
目前半导体零部件供应格局以海外厂商为主,国内自给率较低,既因产业壁垒高、市场碎片化,也因为国内下游半导体设备产业不发达,国内零部件厂商缺乏技术基础、发展性价比不高。据芯谋研究统计,石英件、边缘环、 Head 等部件自给率超过 10%,而泵、机械臂、阀等部件自给率都极低。

而随着下游晶圆制造厂及设备厂商迎来高速发展期,且在外部环境不确定背景下各环节自主可控进程加速,零部件环节已在 2021 年开启替代元年,未来三年正是替代高峰期。在一些细分品类实现技术和客户突破的优质厂商,其订单和业绩有望加速释放。

2.3、新莱应材:真空+气体产品领先厂商,国产替代深度受益者
新莱应材在半导体领域的业务主要包括真空产品(真空法兰、管件、阀、腔体等)和气体产品(管道管件、接头、阀等),结合前述大类结构,我们估测公司可覆盖市场空间约在百亿美元左右。
分业务来看:公司真空系列的品牌名为“”,产品主要包括高真空和超高真空的法兰、管件、钢瓶、传输阀、铝合金闸阀、闸阀、角阀、腔体、加热带、视窗、无氧铜垫片等。
公司产品选用优质不锈钢材料,可用于半导体、显示、LED、薄膜太阳能电池、氢能源、锂电、科研机构等领域,主要应用于薄膜技术(蒸发、溅射、PECVD、MOCVD、ALD 等),并覆盖表面分析技术和离子注入系统。

而在气体产品,公司“”品牌产品主要包括超高纯管道&管件、面密封接头(VCR)、微型管道、卡套接头、减压阀、超高纯隔膜阀、卸荷阀、微粒过滤器、止回阀、针阀、球阀等,并在积极拓展新产品。

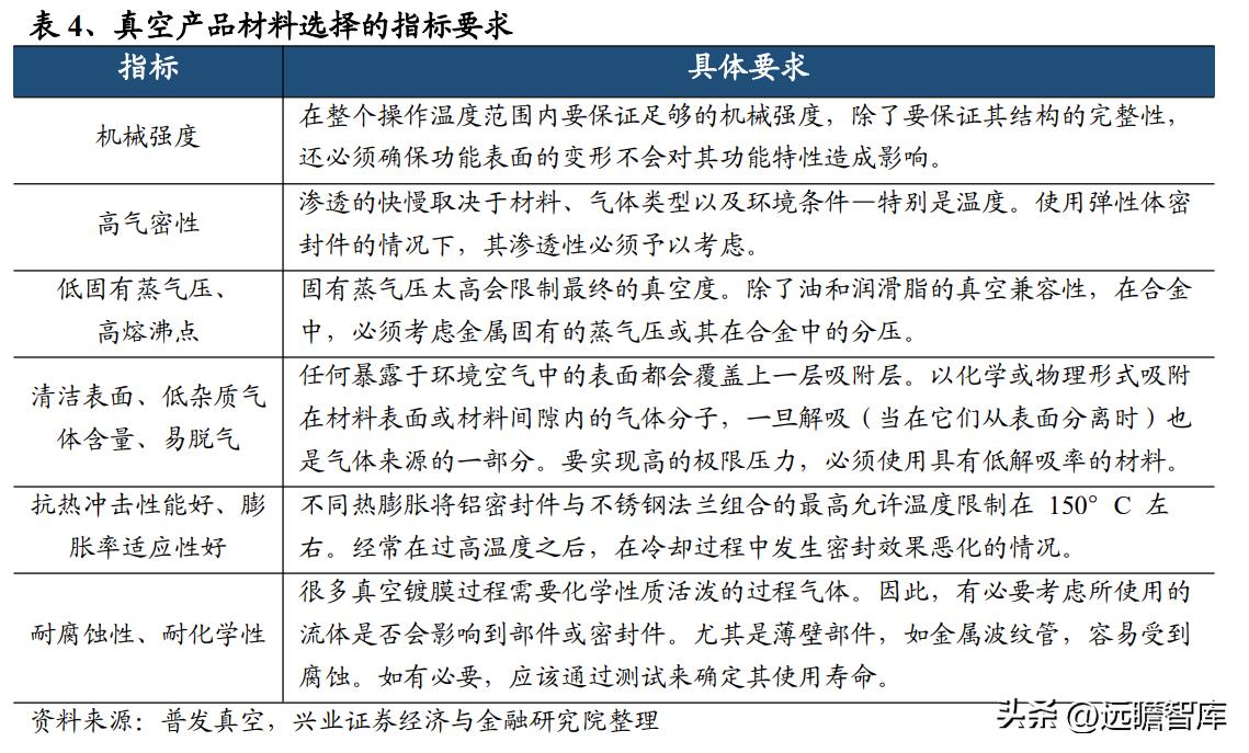
半导体精密零部件行业壁垒较高,以真空产品为例,有着严苛的参数指标要求和较高的研发生产难度,仅在材料选择上便需要考虑诸多因素,其后还需要进行复杂而精密的焊接、表面处理、清洁等工艺,都需要行业中较长时间的积累。

竞争对手方面,全球的领先厂商包括瑞士 VAT(全球真空阀龙头)、美国 MKS(真空产品)、美国 (液压、气动和机电一体化运动控制方案)、美国 (流体系统元件)、美国 Valex(流体系统元件)、日本 Kuze(管道管件)等公司,国内厂商少有突破、市占率相对较低。

以真空阀为例,据瑞士 VAT 整理,2021 年全球真空阀市场 12.66 亿美元,其中半导体及相关领域市场约 9.45 亿美元,而 VAT 以 2021 年 65%的市占率牢牢主导市场,其他主要参与者则还有 MKS 等美国厂商以及 CKD、V-TEX、Ulvac、SMC等日本厂商。
再如气体调压阀领域,同样是由海外少数龙头厂商如美国 、 等主导。而国内厂商在半导体阀门领域市占率相对有限,仅新莱应材、九天真空、晶盛机电等少数厂商有所布局和突破。
国产厂商中,九天真空承担了“低粒子高真空阀门的产业化开发”02 专项课题并于 2021 年通过专家组验收;晶盛机电子公司与日本 合作,于 2022 年 4 月实现首批隔膜阀产品的认证通过及量产,客户包括中芯集成、七星流量计、AMAT、TEL 等。
而和国内友商相比,新莱应材在行业中积累更久,产品品类和客户覆盖度都较为完备,在当前半导体阀门国产化率还极低的情况下,预计将会深度受益于行业国产替代趋势。

再如气体管道管件领域,同样是海外厂商如美国 Valex、日本 Kuze 主导,国内厂商份额还相对较低,仅新莱应材、富创精密等少数国产厂商近年来在大力拓展,随着国内下游快速发展及国产替代加速,优质国产供应商正面临着发展良机。
整体上来看,半导体真空系统和气体系统均是国产化率较低、竞争格局较好的细分行业,新莱应材作为国内在两个行业都处于领先地位的优质厂商,在行业有着多年的积累和经验,产品品类齐全,对部分真空阀等产品的供应属国内稀缺,客户方面更是和 AMAT、Lam 、北方华创等海内外设备龙头以及长江存储、长鑫存储等海内外知名 fab 厂都有多年的良好合作关系,预计将是细分领域国产替代的排头兵,未来成长空间巨大。


此外,新莱应材还积极拓展开发新产品,在真空系统方面开拓真空泵产品,在气体系统方面开发 MFC、过滤器等产品,完善公司业务布局,可为下游客户提供更为全面完整的服务,有望增强公司竞争力,并进一步打开公司成长天花板,成为公司未来新的增长驱动点。
3、食品类:无菌包装市场巨大,国产替代空间广阔
3.1、无菌包装市场空间巨大,预计仍将持续成长
无菌包装作为包装材料的一种,可以使液体食品在无需添加防腐剂或冷藏的条件下,保持较长的无菌状态,有效解决了液态奶和非碳酸软饮料加工周期短、保鲜要求高、难于储存与运输等问题。

无菌纸包装以原纸为基体,与聚乙烯和铝箔等原材料经过多道生产工序后复合而成,其相较于 PET、金属和玻璃包装材料,包装空间占比小、便于运输,生产成本低,且有隔光和隔热的良好属性。此外,无菌纸包装还可以被回收再利用,具有良好的环保效益。

无菌包装经过数十年的发展,其市场空间巨大。
据 and 报告,2022 年全球无菌包装市场规模有望达到 664.5 亿美元,持续较快增长,其主要下游包括乳业、非碳酸饮料、食品、医药等。
而随着国内下游乳业、非碳酸饮料等需求的快速增长以及包装形式的升级,我国无菌包装市场规模同样快速增长,据益普索数据,2021 年我国无菌包装销售量已达 1100 亿包,同比增长约 14%。

液态奶无菌纸包装形态多样,常用的包括砖包、钻石包、枕包,其他还包括屋顶包、晶包等多种形态。据益普索报告,2020 年中国液态奶市场中砖包占比最高、约 61%,枕包和钻石包占比分别约 22%和 11%,其他包型占比约 6%。

随着国内经济快速发展、居民可支配收入提高,国内消费品市场持续快速成长。
据国家统计局数据,2021 年中国社会消费品零售总额为 44.08 万亿元人民币,同比增长 12.5%。预计未来随着国内居民收入继续增长,以及健康意识的逐渐提高,常温奶、非碳酸饮料等消费品行业有望继续快速发展。

根据不同储藏温度,液态奶主要分为常温奶和低温奶,而根据工艺处理流程,进一步分为常温(UHT)奶、低温巴氏奶、低温酸奶和常温酸奶,其中 UHT 奶和常温酸奶广泛使用无菌包装。目前国内液态奶市场中常温奶占比较高,且在消费水平提升带动下常温奶市场总量预计仍将不断上升;同时,消费升级和营养意识提升带动下,口感和风味更好的低温奶的需求及市场占比预计都将逐渐增长,其对储藏要求更高,将进一步拉动无菌包装需求。

目前国内无菌包装较多集中于液态奶、非碳酸饮料,未来应用领域将不断拓展。
一方面,随着包装材料和生产工艺的进步,单位无菌包装原材料的耗用量将更少,成本更低,更易于回收再利用。另一方面,其他液态食品类产品如酱油、醋、白酒、红酒等的阻隔技术也将进一步完善。
因此,未来随着无菌包装技术成熟及应用推广,有望在生物技术、药品、啤酒、调料品、化妆品、宠物食品、罐头类食品、食品汤汁等不同行业领域中得到应用,其长期市场空间有望进一步扩大。
3.2、海外龙头垄断市场,国产厂商空间巨大
无菌包装技术壁垒及下游食品安全要求高,海外老牌龙头垄断。由于无菌包装下游主要为液态奶等食品饮料,关乎生命安全,因此对于无菌包装的材料和质量都有极为严格的指标要求和认证流程,其物理性能指标、卫生指标、微生物指标等均需符合高标准。

目前全球无菌包装行业主要由欧洲的利乐和 SIG 垄断,两家公司均是具有数十年乃至上百年历史的老牌企业,其诞生甚至早于无菌包装行业,也是行业多种产品的发明者和各种标准的制定者,如 1963 年利乐公司成功研发“利乐砖”,其后砖包已有 59 年发展历史并成为主流无菌包装形式。
此外,无菌包装和灌装机关联密切,利乐和 SIG 除了无菌包装外也均销售自主研发的灌装机,且两者均有较强的绑定销售关系。例如,利乐在进入中国市场时,便为本地的液态奶、饮料等行业客户广泛提供了资金投入要求较大的灌装机产线,并以此保证了其无菌包装材料的供应,迅速占领市场。
而若第三方厂商只能提供无菌包装材料却不具备灌装机产能,则客户尤其是在体量规模有限、对设备工艺了解也不够成熟时很难更换无菌包装供应商。

数十年来,凭借着灌装机、专利、先发优势等,利乐和 SIG 始终牢牢垄断全球市场,占据约 8 成市场份额。而在国内市场,除两大巨头外,纷美包装、新巨丰、新莱应材等本土厂商随着材料、技术、生产工艺的突破,凭借性价比、本土化等优势逐渐取得可观市场份额,除利乐仍垄断约六成市场外,纷美包装、SIG、新巨丰等厂商份额都在一成左右。
更具体来看,由于枕包工艺加工难度和技术要求高、但价格和定位相对较低,因此国内厂商较多将生产重心放在加工难度偏小的砖包和钻石包领域,其产品竞争相对也会更为激烈。

随着本土厂商逐渐在能力上可满足下游客户,且具备性价比、本土供应和服务响应优势,下游客户对于更多采用本土供应商、避免海外厂商独大的意愿也日趋强烈,以保障供应链的安全和稳定,并起到成本改善作用。中长期来看国产供应商份额提升的空间巨大,面临着良好的发展机遇。
3.3、收购山东碧海,市场份额有望逐步提升
新莱应材于 2018 年收购了山东碧海,后者的主要产品包括纸铝塑复合液态食品无菌包装纸和无菌纸盒灌装机及配套设备。如同国际巨头利乐和 SIG 一样,山东碧海既可以根据客户需求提供单类产品,也可以提供从包装技术咨询到设备集成与安装、包装材料和售后服务支持的一体化配套方案。

山东碧海具备独立设计开发新型包装材料产品的能力,目前可生产砖包、枕包、钻石包、三角包、碧海瓶、屋顶包等几十种规格,是国内同行业产品规格最多的厂家之一。
同时山东碧海还为客户提供灌装机设备,其子公司碧海机械的多款灌装机产品填补了国内空白,实现了国产替代。

客户方面,公司与全球最大的食品制造商雀巢集团已经深度合作,与国内乳制品知名企业三元乳业、完达山乳业已经成为战略合作伙伴,与康师傅控股的合作也是日益紧密,同时公司也在积极开拓新客户,尤其是在国内乳制品行业占据主导地位的几家龙头厂商。

随着国内居民收入水平和健康意识提高,液态奶需求及其无菌包装市场预计仍将持续稳健增长。而国内市场目前仍由利乐主导,国内供应商份额提升空间巨大。
山东碧海作为本土规模领先的无菌包装厂商,且也是为数不多同时具备无菌包装和灌装机能力的供应商,随着其在原有客户继续深耕以及对龙头大客户的努力开拓,公司业务成长动力充足。
此外,新莱应材食品类业务还包括母公司自身发展多年的洁净应用材料业务(管路系统、卫生级阀门、卫生级泵、过滤器等),和泛半导体及医药类业务在供应链等方面具备协同性,随着下游食品饮料行业稳健增长也有望继续成长。
而短期来看,随着上游原材料价格逐渐趋稳回落,以及公司滞后性地向下游客户进行部分产品的价格传导,近两年由于原纸、铝箔等原材料价格大幅上升导致的食品业务盈利能力承压的状况有望逐渐得到改善。

4、医药类:下游行业长期成长,公司业务值得期待
随着“健康中国”上升为国家战略,人口增长、老龄化进程加快、医保体系不断健全、居民支付能力增强,人民群众日益提升的健康需求逐步得到释放,持续促进了对医药产品的消费,我国医疗健康产业也面临良好的发展机遇。
我国医药制造企业数量也不断提升,2021 年中国共有 8337 个医药制造业企业,较 2020 年增加了 167 个。

而受疫情催化,2021 年我国医药制造业保持高速增长,营业收入达 29288.5 亿元,同比增长 17.83%,且随着收入规模的扩大及盈利能力的提升,产业利润额增加明显,达 6271.4 亿元,同比增长 78.84%。

生物制药设备行业空间巨大、稳步增长。
据东富龙公告披露,2020 年全球制药装备市场规模约 2385 亿元,2015-2020 年复合增速约 10.2%。而国内市场 2020 年约 538 亿元,2015-2020 年复合增速约 12.5%,高于全球增速。

全球来看,制药装备行业存在少数具备明显行业优势的领头企业,主要包括 、、B+S、IMA 和 GLATT 等欧洲企业,一定程度上开拓并制定出了行业标准,引领行业整体发展格局。
而经过数十年的开拓和积累,我国制药装备行业逐步形成了一批以东富龙、楚天科技等为代表的,具有较强研发能力、拥有自主知识产权和较强竞争力的制药装备厂商。
国内制药装备行业目前格局分散、中高端依赖进口,头部国产厂商份额仍有较大提升空间。
据东富龙公告, 和 等国外龙头企业占据国内市场重要地位,尤其在部分中高端装备领域,国产厂商在技术、性能等方面仍存在一定差距。
而随着国产厂商研发投入持续加大、产品性能提升和品牌影响力提高,市场集中度有望提升、国产替代成重要发展趋势。

公司医药类业务专注于无菌解决方案,主要产品包括管路系统、无菌阀门、无菌泵、管式换热器、过滤器、生物发酵罐及系统等。
公司在 2013 年获得 ASME BPE 管道管件双认证,系亚洲首家。客户方面,公司与国内前二的制药机械企业东富龙及楚天科技已深度合作近二十年,积累深厚。

由于疫情肆虐下疫苗厂商快速扩产,过去一年多公司的医药类业务也实现高速增长。
而随着疫情逐渐得到控制,疫苗厂商的扩产速度也逐渐减慢,对于洁净材料的需求相应也有所平稳,公司医药业务短期来看增速可能有所放缓。
而中长期来看,随着国家居民收入水平提高、健康意识不断提升,医药行业将长期稳定发展,且随着制药设备行业格局集中以及东富龙等龙头公司在中高端领域也逐渐替代海外厂商,对于洁净材料的需求有望长期持续增长。
5、盈利预测与估值
核心假设
泛半导体类:半导体零部件国产替代正当时,随着公司在国内客户份额提升,以及气体系统业务加速放量,预计业务有望保持良好增长。
毛利率整体保持稳定。
食品饮料类:无菌包装市场极其广阔,国内市场也主要由利乐主导,国产化空间巨大。公司有较好客户基础,随着原有客户份额提升,以及大力拓展龙头大客户,业务将快速增长。而随着上游原材料成本逐步回落,业务盈利能力将有所回升。
医药类:随着新冠疫情缓解,疫苗厂商扩产速度有所放缓,公司业务预计整体保持稳健,毛利率预计保持平稳。

我们预计,预计公司 2022-2024 年收入分别为 26.30 亿元、32.43 亿元、39.18 亿元,归母净利润分别为 3.50 亿元、4.58 亿元、6.16 亿元,对应 2023/03/03 收盘价 PE 分别为 49.6 倍、37.9 倍、28.2 倍。

6、风险提示
下游各领域需求景气度下滑:公司下游包含泛半导体、食品和医药,若各领域需求景气度下滑,将对公司收入造成不利影响。
中美贸易摩擦加剧:若美国进一步限制国内半导体产业链相关厂商,可能会对公司的订单情况造成不利影响。
上游原材料成本大幅波动:若上游原材料成本大幅波动,将对公司的利润水平造成影响。
——————————————————
