<{配资之家}>美国全国性证券市场:纽约证券交易所等主要特点与板块介绍{配资之家}>

美国全国性的证券市场:纽约证券交易所(NYSE)、纳斯达克证券交易所()、全美证券交易所(AMEX)和柜台市场(OTC),其主要特点和代表性企业如下表所示:

一、纽约证券交易所
1、纽交所介绍
纽交所成立于1792年,是美国历史最悠久、规模最大的证券交易所,上市的总市值全球第一。在美国资本市场中,纽交所具有组织最健全、设备最完善、管理最严格等特点。在纽交所上市的公司主要是全球大公司,达到3000余家。
2、纽交所的板块
纽交所共有三个板块:NYSE(主板市场)、NYSE MKT(又称NYSE ,前身是美国证券交易所)和NYSE Arca(高增长板,前身是群岛交易所)。NYSE类似于主板市场,主要服务大中型企业,提供股票上市和交易服务;NYSE MKT类似于中小板市场,主要服务市值规模较小、处于初创阶段的高成长企业,提供股票上市和交易服务;NYSE Arca作为高增长板市场,主要提供股票交易服务、ETPs(交易所交易产品)的上市和交易服务。
3、纽交所上市标准
对非美国本土企业,美国纽约证券交易所提供两套上市标准——国内标准()和全球标准()。
上市公司必须同时满足相关标准下的流通量要求和财务要求(收益、现金流或纯估值测试)。
非美国本土公司必须达到“附有现金流量测试的估值”或“纯估值测试”所规定的估值/收入标准。

4、纽交所主要特点
全球知名度:纽交所作为全球最大的股票交易所之一,具有较高的知名度和声誉。
高流动性:纽交所是全球最大的股票交易所之一,具有广泛的投资者基础和高度流动的市场。
全球可见性:在纽交所上市的公司更容易获得全球投资者的关注和认可。
严格监管:纽交所受美国证券交易委员会(SEC)的监管,并遵守严格的交易所规则和要求。
二、纳斯达克证券交易所
1、纳斯达克介绍
纳斯达克是1971年在华盛顿建立的全球第一个电子交易市场,目前已发展为全球第二大证券交易所,专注于高科技和成长型公司,许多知名科技公司均选择在纳斯达克上市,例如著名的全球巨头企业英伟达、苹果、亚马逊、微软、谷歌都在纳斯达克上市(当然,还有大量的非科技类的企业也在纳斯达克上市)。
2、纳斯达克的板块
该交易所运营有三个层次的市场,分别为:
(1)全球精选市场( ),适合大盘股;
(2)全球市场( ),适合中盘股;
(3)资本市场( ),适合中小盘股。
注:除美国本土以外,纳斯达克体系在欧洲、亚洲也有分布,例如位于欧洲的纳斯达克北欧交易所( OMX ),包括北欧主板市场( )、波罗的海主板市场( )、第一北市成长市场( First North );以及位于中东的纳斯达克迪拜成长型市场( Dubai)等,这些板块丰富了美股在全球的布局,为全球尤其是亚欧的企业提供了更多上市选择。
3、纳斯达克上市标准
(1)纳斯达克全球精选市场的上市标准:


(2)纳斯达克全球市场的上市标准:

(3)纳斯达克资本市场的上市标准:

在纳斯达克上市的中概企业当中,大多数都处于中小盘的资本市场( ),且其上市时多采用“净收入标准”,根据该套标准,企业经营净利润的要求是“最近一个财年或最近3个财年中的2个财年达到75万美元”,这个远低于国内相关财务要求的标准,对于广大中概企业实现上市目标来说,可谓伸出了橄榄枝。
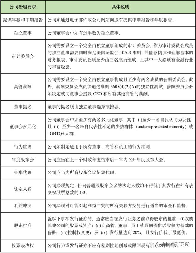
(4)纳斯达克各板块上市通用的公司治理要求:
企业申请纳斯达克市场上市,除了需要满足不同市场分层下的不同财务和流动性标准外,还需要满足公司治理标准。该标准对纳斯达克三个板块通用,具体如下:

三、全美证券交易所
1、全美证券交易所介绍
成立于1921年的美交所目前是美国的第三大证券交易所。美交所和纽交所都是实体交易所,营业模式大致相同,但不同的是,美交所是唯一一家能同时进行股票、期权和衍生品交易的交易所。区别于大型企业主要在纽交所上市、科技股普遍青睐纳斯达克,美交所定位于为中小市值公司服务。在美交所上市的中国企业数量较少,有霍普森医药、敦信金融等。
2、美交所的上市标准:
a.净投资额400万美元;
b. 至少有50万股在市面上被大众持有;
c. 市值至少300万美金以上;
d. 至少800名股东(每名股东持有100股以上);
e. 上个会计年度最低为75万美金的税前所得。
四、柜台市场(OTC)
1、OTC介绍
美国OTC证券交易市场创立于1904年,是全球最大的场外证券交易市场,目前分为OTCBB(Over the Board,即美国场外柜台交易系统)及OTC 两个交易平台。其中OTCBB隶属于美国金融业监管局(简称FINRA);而OTC 是隶属于OTC市场集团OTC Group。目前OTC 逐渐发展壮大,已经基本取代了OTCBB;OTC 分为三个层级,分别是:OTCQX、OTCQB、OTC Pink(粉单市场)。
2、OTC不同层次及挂牌条件
(1)OCTBB的挂牌条件
OTCBB没有固定上市标准,任何股份公司的股票都可以在此报价。但是要求股票发行人必须向SEC或相应的监管当局提交所要求的信息披露文件,并承担财务季报和年报等信息披露义务。
财务报表及申报文件须经会计师、律师审定签名,所有在OTCBB报价的公司必须通过至少一家做市商保荐。如果无任何做市商为该公司报价,则该公司将被OTCBB除名。
(2)OTC
OTC 是专门针对中小企业及创业企业设立的电子柜台市场,这一市场对企业基本没有规模或盈利上的要求,只要有3名以上的做市商愿意为证券做市,企业股票就可以在OTC 上流通。
OTC 的设立是为初具规模、又急需资金发展却不能在纳斯达克和纽交所上市的高技术小公司提供的一条便捷的融资渠道。
① OTCQX
OTCQX是美国场外交易市场中最高层次的交易市场,适合发展相对成熟的公司,如世界知名的喜力啤酒就在这个市场。
OTCQX内部分为OTCQX 、OTCQX U.S.、OTCQX for Banks三个层级。OTCQX 面向已在美国本土之外的证券交易所上市的企业,该板块为这些公司进入美国资本市场提供了通道;OTCQX U.S.适合较小但高速成长的美国公司;OTCQX for Banks主要面向发展成熟的美国区域性银行。
OTCQX 挂牌的基本要求

② OTCQB
OTCQB是美国场外交易市场中间层次的市场,适合发展中的公司。
在OTCQB挂牌的公司必须满足其中一项条件:(1)向SEC申请注册并履行定期报告义务;(2)属于定期向银行业监管机构或SEC提交报告的银行机构;(3)已在美国本土之外的证券交易所上市并有良好信誉的公司。
OTCQB挂牌的基本要求

③ OTC Pink
OTC Pink是美国场外交易市场较低层级的市场。OTC Pink通过机构经纪商、零售经纪商或者线上经纪商进行电子化交易,价格透明,几乎适合所有类型的公司。
由于在OTC Pink上交易股票的公司非常多变,OTC市场集团根据这些公司向投资者披露信息的质量和数量区分为三个状态: , , No 。
代表这类公司能够严格按照OTC Pink的信息披露要求进行定期披露; 代表这类公司在财务信息披露上存在一些问题,比如信息披露不积极,可能面临破产等;No 代表这类公司未披露任何信息,提示投资者在选择投资这类公司股票时保持谨慎并进行必要的事前调研。
OTC Pink挂牌的基本要求
根据美国证券法,在OTC 三个市场交易股票的公司需要在面临公司分红、拆股、变更公司名称、并购、分立、破产清算等情况时,至少提前10天告知FINRA,否则将面临最高5000美元的罚款。
挂牌公司在OTC 的三级板之间,建立有完善的转板机制,可以便捷地进行上下转板,在市场认可时,OTCQX的挂牌公司也可升级到纳斯达克等主板市场上市。
觉得好看,点个赞 和在看
