<{配资之家}>境外上市新规发布,施行后多规定废止,对上市及激励影响几何?{配资之家}>
一、 新规概况
中国证监会在2023年2月17日发布了《境内企业境外发行证券和上市管理试行办法》(“《试行办法》”),同时还发布5项配套指引(合称“境外上市新规”)。境外上市新规自2023年3月31日起施行,届时《国务院关于股份有限公司境外募集股份及上市的特别规定》《国务院关于进一步加强在境外发行股票和上市管理的通知》《关于执行的通知》也会一并废止。境外上市新规对境内公司直接和间接境外上市统一进行备案管理,完善了境外上市监管制度,境内企业境外上市从此进入了全面备案制的新时代。
本文通过梳理境外上市新规给H股IPO、红筹架构IPO及VIE架构上市带来的变化要点,结合其对公司股权激励方面的特别规定,为拟进行境外上市的企业及有关服务机构提供参考。
二、H股IPO
1.审批制改为备案制
H股上市是境外直接上市模式的一种,通俗说法即以中国境内公司直接作为上市主体在香港上市。我们以H股上市模式作为境外直接上市的常见模式说明境外上市新规带来的变化。过去H股发行人在向香港联交所递交上市申请前,需要向中国证监会递交境外上市申请并取得受理函,在经过中国证监会的正式批准后才有机会通过香港联交所聆讯。
境外上市新规实施后,H股发行人在向香港联交所递交上市申请后3个工作日内按要求向中国证监会申请备案,无需事先获得中国证监会的批准。不过仍需关注香港联交所是否会就境外上市新规出台配套指引,要求发行人在聆讯或上市发行前需要办结中国证监会备案手续。
2. H股全流通审批制改为备案制
境外上市新规将H股全流通由审批制改为备案制。根据境外上市新规的规定,持有发行人境内未上市股份的股东申请将其持有的境内未上市股份转换为境外上市股份并到境外交易场所上市流通的,需要委托发行人向中国证监会备案,全流通备案可以在向中国证监会申请境外上市备案时同步进行备案,也可以在发行人上市后单独申请备案。
3. 章程必备条款
境外上市新规施行后,《关于执行的通知》同时废止,届时H股发行人不必再遵循章程必备条款的约束。不过根据境外上市新规的要求,拟通过H股上市的境内企业仍应参照《上市公司章程指引》等中国证监会关于公司治理的规定制定公司章程,以完善公司内部控制制度、规范公司治理。
4. H股上市备案流程
根据境外上市新规的要求,我们初步梳理了新规落地后境内企业拟以H股模式在香港上市的申报流程,主要步骤及流程如下:

三、红筹IPO
红筹一般指中国境内主体在境外设立公司,同时将在中国境内实际运营企业所持有的资产等权益注入境外公司,以该境外公司作为上市主体在境外上市募集资金的上市模式。红筹结构又分为大红筹和小红筹,大红筹通常指红筹结构中境内企业、资产或业务的实际控制人为境内政府机构的情形,而小红筹在实务中则多指境内企业、资产或业务的实际控制人为境内自然人的情形。在境外上市新规中,以红筹架构在境外发行上市也被称作境内企业间接境外发行上市而纳入备案监管范围。
1. 红筹架构纳入备案监管范围
境外上市新规实施前,传统小红筹架构通过“两步走”的方式完成跨境重组以降低境内监管要求的方法也为境外交易所普遍接纳。境外上市新规实施后,大、小红筹被统一纳入间接境外发行上市监管之下,需要在境外提交上市申请后向中国证监会履行备案手续。
尽管如此,境外上市新规实施后红筹架构仍然有其独特的优势,例如以开曼群岛、泽西群岛或英属维尔京群岛(BVI)作为海外注册地公司因其在小股东权益保护等方面获得境外主要交易所普遍认可,并且境外投资人也更偏好在海外注册地公司层面持股。不过根据境外上市新规的监管要求,有关境外控股股东及其他持有发行人 5%以上股份或表决权的主要股东的背景和信息需要进行穿透申报。
2. 对间接境外发行上市的认定
根据境外上市新规,是否属于间接境外发行上市的判断应当遵循实质重于形式的认定原则。同时符合两种情形的发行人应当被认定为境内企业间接境外发行上市,纳入备案监管范围:

如果发行人不符合上述规定的情形,在境外资本市场按照非本国(或地区)发行人的有关规定提交上市申请,且所披露的风险因素主要与境内相关的,则证券公司与发行人的境内律师应当遵循实质重于形式的原则对发行人是否属于备案范围进行综合论证与识别。
3.境外上市负面清单制度
境外上市新规确立了境外上市的负面清单制度。对于法律、行政法规或者国家有关规定明确禁止上市融资,可能危害国家安全,存在违法犯罪行为,涉嫌犯罪或者重大违法违规行为正在被依法调查且尚未有明确结论意见,存在重大权属纠纷等情形的,不得赴境外发行上市。同时,指引中对几种禁止境外发行上市的情形进行了进一步列举、解释及阐述,具体规定如下:

针对法律、行政法规或国家有关规定明确禁止上市融资的行业,《市场准入负面清单》中目前规定禁止义务教育阶段学科类培训机构行业及营利性幼儿园上市融资,后续仍需要结合国家产业政策动向,密切关注可能存在被禁止上市风险的行业。
4.红筹上市备案流程
根据境外上市新规的要求,我们初步梳理了新规落地后境内企业拟通过红筹架构在境外上市的申报流程,主要步骤及流程与H股大致相同 ,具体可参照上述H股备案申报流程图,不同点在于红筹向境外监管机构递交上市申请前需要完成红筹架构的搭建。
四、VIE架构
1. VIE架构纳入监管
境内企业(特别是涉及持增值电信业务许可证的互联网行业公司)基于外商投资受限的原因而采用协议控制架构(“VIE架构”)。有关VIE架构的监管一直以来并无明确法规规范,而境外上市新规配套指引要求采用VIE架构的发行人在备案报告中对VIE架构作出如下说明:

此外,发行人存在VIE架构的,发行人境内律师应就以下方面进行核查说明:

据此,我们理解境外上市新规已将VIE架构明确纳入备案管理的范围,且证监会有关部门负责人在答记者问时也明确表示,对满足合规要求的VIE架构企业境外上市予以备案。但需要注意的是,过去境内企业采用VIE架构让境外上市主体协议控制境内运营主体,目的是不受外商投资限制或禁止的约束。此次境外上市新规要求发行人境内律师对 VIE 架构是否涉及外商投资限制或禁止领域进行核查说明,实际可能会影响到VIE架构的使用。企业选择VIE架构应注意有关监管态度的变化。
2.结合外商投资负面清单予以审核
VIE架构通常是进行境外上市的公司在受到某一行业存在外商投资或者外资控股比例限制时而做出的特殊安排,该模式过去没有获得法律法规的认可或受到明确限制。但根据境外上市新规,针对VIE架构备案的判断标准包括是否满足合规要求,而是否满足合规要求的判断需要参考外商投资准入特别管理措施、有关外资准入的国际条约和协定及其他特定的行业监管规定等。
根据截至本文发布之日最新的《外商投资准入特别管理措施(负面清单)》(2021年版)第六条规定,“从事《外商投资准入负面清单》禁止投资领域业务的境内企业到境外发行股份并上市交易的,应当经国家有关主管部门审核同意,境外投资者不得参与企业经营管理,其持股比例参照境外投资者境内证券投资管理有关规定执行。”涉及VIE架构的发行人需要特别留意有关协议安排是否满足合规要求。
截至目前,其他部门针对VIE架构的监管协同制度会如何进一步完善尚不明确,境外交易所是否会根据境内监管制度的变化而调整有关核查指引及披露要求仍需要进一步观察。
五、股权激励
1. 特定人员不得成为直接境外上市企业的股权激励对象
根据境外上市新规的有关规定,直接境外发行上市(例如H股)的境内企业在境外向境内特定对象发行证券用于股权激励的,境内特定对象可以包括境内企业的董事、高级管理人员、核心技术人员或者核心业务人员,以及企业认为应当激励的对企业经营业绩和未来发展有直接影响的其他人员。但下列人员不得成为激励对象:

2.对境内律师就股权激励计划的核查要求
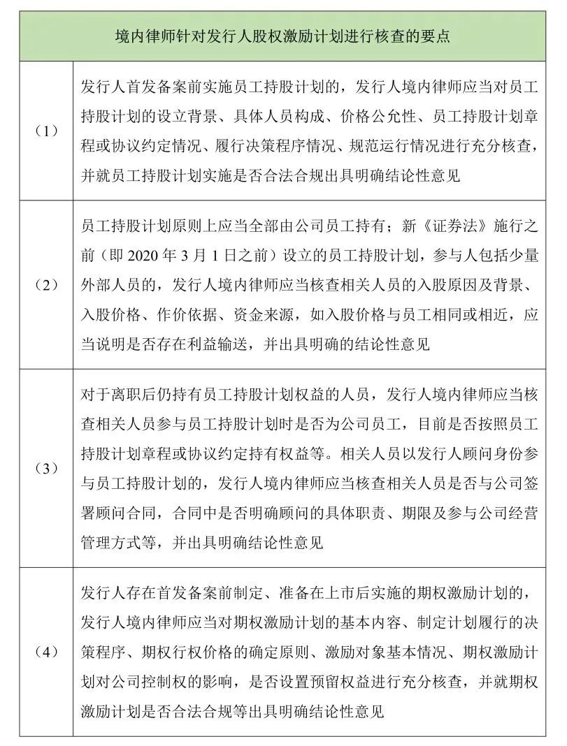
对于实施股权激励计划的发行人,不论是直接境外上市的企业,还是间接境外上市的企业,发行人境内律师都应当按配套指引的要求对股权激励计划进行核查。具体核查要点如下:

六、结语
此次境外上市新规的发布落实了境外上市全面备案制,对我国境外上市监管制度而言是一次深刻的改革,其影响也必将深远。境外上市新规所确立的备案制及配套指引具备了较强的可操作性,但现存VIE架构企业的监管、外商投资受限制行业企业境外上市等问题仍有待在新规施行过程中得到解决。除境外上市新规外,我们也需要留意境外主要交易所对于中国境外上市新规所更新的核查及披露要求。
注释
1. 《国务院关于废止部分行政法规和文件的决定》(中华人民共和国国务院令第758号)及《试行办法》第三十五条
2. 《试行办法》第十六条
3. 《监管规则适用指引——境外发行上市类第2号:备案材料内容和格式指引》第一条第(三)款
4. 《监管规则适用指引——境外发行上市类第1号》第七条
5. 《试行办法》第二章、第三章及《监管规则适用指引——境外发行上市类第1号》第二条
6. 《试行办法》第一条、第二条
7. 《监管规则适用指引——境外发行上市类第2号:备案材料内容和格式指引》境外发行上市/“全流通”的备案报告格式第一条(三)款第3项
8. 《试行办法》第十五条
9. 《试行办法》第八条
10. 《监管规则适用指引——境外发行上市类第1号》第一条
11. 《市场准入负面清单(2022年版)》第141、143项
12. 《试行办法》第二章、第三章及《监管规则适用指引——境外发行上市类第1号》第二条
13. 《监管规则适用指引——境外发行上市类第2号:备案材料内容和格式指引》境外发行上市/“全流通”的备案报告格式第二条(三)款第4项及股权结构与控制架构核查要求第四条
14. 2023年2月17日中国证监会公布的《证监会有关部门负责人答记者问》第六项
15. 《监管规则适用指引——境外发行上市类第1号》第三条第2款
16. 《监管规则适用指引——境外发行上市类第2号:备案材料内容和格式指引》股权结构与控制架构核查要求第二条

