<{配资之家}>A股疯牛遇阻力!官方祭出四大招,首招媒体专家喊话降速?{配资之家}>
一路狂奔的A股疯牛,终于感受到了阻力。
阻力来自官方,方式是祭出“四大招”。虽然力度不算太大,可以看做是“第一轮警告”。其目的,是为了让行情维持得更久一些。
第一招:通过媒体和专家喊话,希望牛市的战车慢一点。
最典型的案例是7月9日,中国证券报发表头版评论,标题是:“当怀敬畏之心 实现股市健康繁荣”。(见下图)

文章提醒大家:2015年股市异常波动的惨痛教训更是历历在目,警示我们须以正确姿势推进股市健康繁荣。
此外,还采访了中泰证券首席经济学家李迅雷,李迅雷建议投资者在市场过热的时候保持理性,尤其要关注融资余额,在市场融资余额上涨幅度过大的时候,尽量不要加杠杆,不要参与场外配资。
第二招:查处场外配资,控制股市杠杆率。

7月8日,中国证监会集中曝光258家非法从事场外配资的平台及其运营机构名单。据说,第二批还有100家即将曝光。

从已经曝光的名单看,场外配资平台集中在深圳、上海和北京等中心城市。
证监会提醒说:场外配资活动本质上属于只有证券公司才能依法开展的证券融资融券业务,相关机构或个人未取得相应证券业务经营资质从事场外配资活动的,构成非法证券业务活动,属于违法行为,将被依法追究法律责任。
另据中证报报道,因为场外配资,神牛财富APP、点点金平台等配资平台和机构已被法院判决构成非法经营罪。
第三招:国家队减持股票。
如果说查处场外配资是“釜底抽薪”,那么国家队减持则相当于直接在沸腾的锅里直接倒凉水。
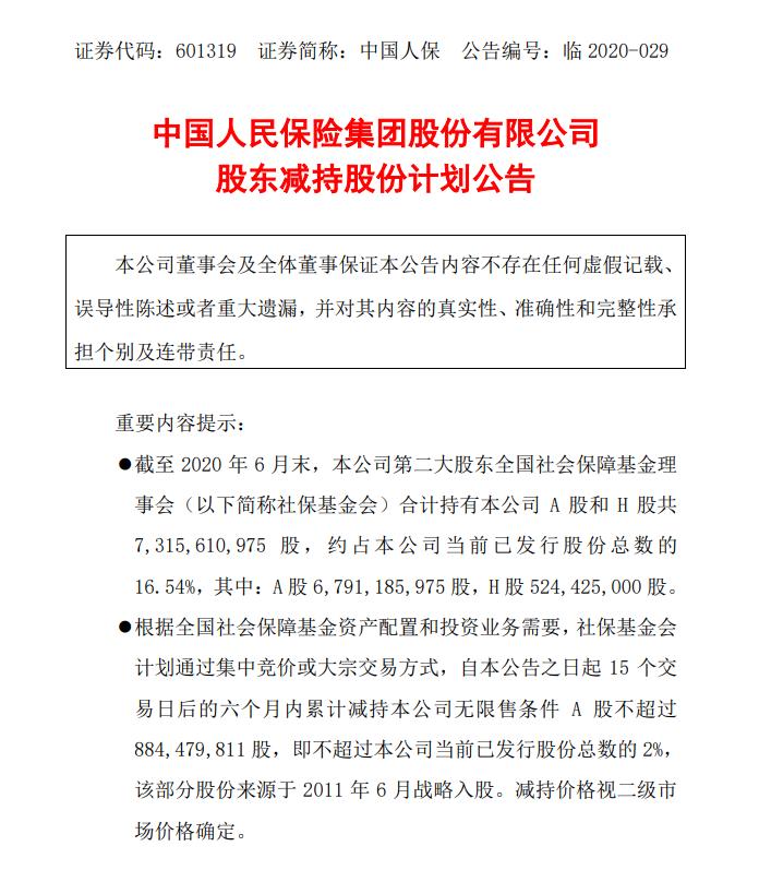
7月9日夜,“全国社会保障基金理事会”宣布即将减持中国人保的A股()。

截止6月末,全国社会保障基金理事会一共持有中国人保73.16亿股,大概占公司总股本的16.54%,其中A股67.91亿股、H股5.24亿股。
社保基金会计划通过集中竞价或大宗交易方式,自公告之日起 15 个交易日后的六个月内累计减持中国人保无限售条件 A 股不超过8.845亿股,该部分股份来源于 2011 年 6 月战略入股。减持价格视二级市场价格确定。
全国社会保障基金理事会是当然的国家队。它选在这个时候减持,给市场降温的意义非常明显。
社保基金减持中国人保,就是杀鸡给猴看。
你注意了没有,此次社保基金只减持A股,没有减持H股。为什么?看看中国人保的A股和H股的股价,你就明白了:

上面是A股的走势(截至昨天收盘):

上面是H股的走势(截至昨天收盘)。
中国人保今天收盘价是3.02港元,折合人民币2.72元。至于中国人保的A股,昨天收盘价为8.25元人民币,价格倒挂了1倍都不止。
而中国人保,是一家以产险为主的保险公司。在产险里,车险又占了相当比例。整体而言,车险占人保总收入的比重仍然超过50%。鉴于中国汽车消费处于高位横盘时期,再加上转型的困难,人保想在保险业利润比较丰厚的寿险领域扩大份额,难度是比较大的。
所以我们可以看出,社保基金减持人保,是三大原因:
1,给市场发出一个明确的降温信号,这是最主要的。
2,人保A股和H股倒挂比较严重,显示出A股可能存在比较多的高估和泡沫。
3,人保的业务结构,让它的前景在众多保险公司里“表现平平”。
受减持消息的影响,今天上午中国人保A股下跌了接近7%,还拖累中国人保的H股下跌了接近6%。
第四招:启动大盘股上市程序,进一步给市场兑凉水。
今天多家媒体都报道了“中国第三大农商行”——上海农商行即将IPO的消息。截止2019年末,上海农商行的总资产逼近万亿,是标准的大盘股。具体IPO的数量和价格有待进一步公布。
事实上,中国有一大批银行等着上市。原因很简单,一方面中国金融业正进入全面开放期,外资大鳄开始深度进入中国市场,原有的银行都需要增强实力。
另一方面,中国广义货币M2增长很快,存款和贷款增量速度更快,银行每年都要补充资本金。但A股市场承受能力有限,如果放开了让银行IPO和增发,市场估值会继续下滑,牛市遥遥无期。所以,银行的IPO和再融资,一直被严格控制,很多被分流到了港股。
官方祭出4大招,对市场影响马上就显现了。到今天上午收市,上证指数下跌了37点,市场出现了初步的调整。
管理层之所以要这么做,是要控制住牛市的节奏。在这一点上,炒股的人和“开场子的人”永远是矛盾的。炒股的人认为,当前国际局势高度不确定,经济更是这样,他们希望炒一把就跑。
而“开场子的人”希望长期繁荣,这样可以获得更多的“抽成”,并可以给实体经济输血,实现经济转型。所以,最好是慢牛。
至于大股东,看到股市上涨很猛、很快,也一定是希望减持的。因为他们持股成本非常低,远远低于普通股民,他们还知道未来会有大扩容,会有注册制,所以能跑尽量早点跑。
无论是从国际形势、中美博弈来看,还是注册制的前景看,大股东、机构和个人投资者,都希望赚快钱,早点跑路。但几乎所有的人又都认为,管理层这一轮调控,是为了市场走的更远,未来行情“还有一波”。
估计到了3500点以上,市场分歧就会加大,而且点位越高分歧越大。
有人说看到了6000点,我觉得这就有点类似胡话、梦话了。因为真的到了那个点位,特朗普只需在推特说上一句“我正在考虑不让中国的银行使用SWIFT(国际银行结算系统)”,就可以让大盘崩溃,出现严重的踩踏事件。
为了保证中国在“中美博弈”中处于比较有利、相对安全的地位,官方应该不会让A股点位太高,这是我的一个基本判断。
