中小板、新三板、创业板解析:三大板块特点对比与投资指南
中小板、新三板、创业板解析:三大板块特点对比与投资指南中小板2004年5月,经国务院批准,中国证监会批复同意深圳证券交易所在主板市场内设立中小企业板块。中小...
中小板、新三板、创业板解析:三大板块特点对比与投资指南中小板2004年5月,经国务院批准,中国证监会批复同意深圳证券交易所在主板市场内设立中小企业板块。中小...
三板股票是什么?交易规则详解:老三板与新三板的差异对比在金融市场中,三板股票是一个相对特殊的存在。三板股票即代办股份转让系统的股票,代办股份转让系统又被称为“...
老三板有哪些股票及如何交易?交易规则全解析老三板的股票有哪些,如何交易有恒通置业(广东)、华凯股份、海国实、沈阳长白、杭州大自然、五星三环;在NET系统中:...
新三板是什么?现状如何?与主板、创业板有何区别?新三板一、什么是新三板?新三板,是指全国中小企业股份转让系统,它是与上交所和深交所并立的第三个全国性股权...
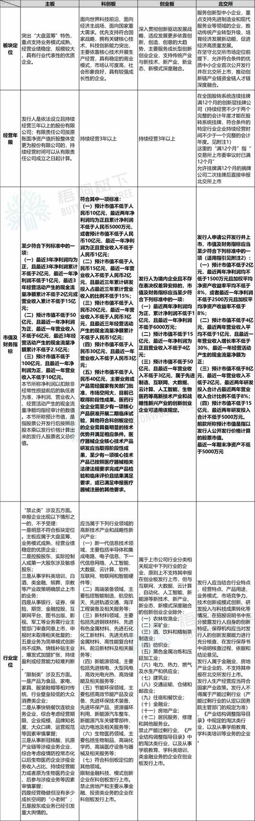
新三板与主板、中小板、创业板对比:上市条件差异几何?4.新三板与主板、中小板、创业板之对比简单来说,创业板、中小板、主板皆为上市公司,而新三板市场上的企业并...
本科毕业周某某励志创业故事背后,竟是非法经营诈骗大案时年24岁,本科毕业的周某某与他人即合作成立公司,为发展新业务,周某某亲身卧底在外学习业务及话术,并为公司...
刚挂牌新三板的老娘舅意在北交所?曾冲刺沪市主板失利刚刚挂牌新三板的中式快餐连锁品牌老娘舅,已意在北交所?近日,老娘舅(.QC)发布公告称,公司提交的首次公开...
6月27日新三板内部分层,创新层企业缘何热衷转板上市?6月27日起,新三板正式实施内部分层管理,现有7639家企业分为创新层和基础层,其中953家进入创...
新三板与主板、创业板有何不同?盈利情况又怎样?其中,场内市场上市公司能够向不特定的公众发行股票,而场外市场挂牌企业则只能向证监会认定的合格投资者发行股票。因...
新三板股票有望转板A股!沪深交易所发布转板上市办法征求意见稿新三板股票来A股越来越近了!11月27日晚间,沪深两大交易所发布新三板挂牌公司向科创板、创业板转...
重磅!证监会发布转板上市指导意见,这些关键点要知道市场期盼已久的转板规则来了!刚刚,证监会发布了《转板上市指导意见(征求意见稿)》(简称“转板指导意见”...
新三板转板需几年?一文带你了解相关法律问题新三板对于这个名词来说,我相信大家对它会感到非常的陌生。新三板挂牌其实是中小企业公司良好程度的代表之一。那么,新三板...
转板规则发布!新三板公司转板上市有何关键要点?转板规则来了。2月26日,沪深交易所和全国股转公司发布了新三板向交易所市场转板上市的规定,明确转板上市各项制度...
主板、中小板、创业板和新三板的含义分别是什么?一、主板、中小板、创业板和新三板的含义分别如下:1、主板:主板市场也称为一板市场,指传统意义上的证券市场(通常...
战新板、创业板、新三板、科创板等分不清?快来别错过暴富机会【众筹家头条】战新板、创业板、新三板、科创板、众创板、孵化板,分不清的赶紧来,别错过了暴富机会,更...