您好,欢迎访问本站股票配资开户网站平台
  • 如果您觉得本站非常有看点,那么赶紧使用Ctrl+D 收藏吧
  • 网站所有资源均来自网络,如有侵权请联系站长删除!

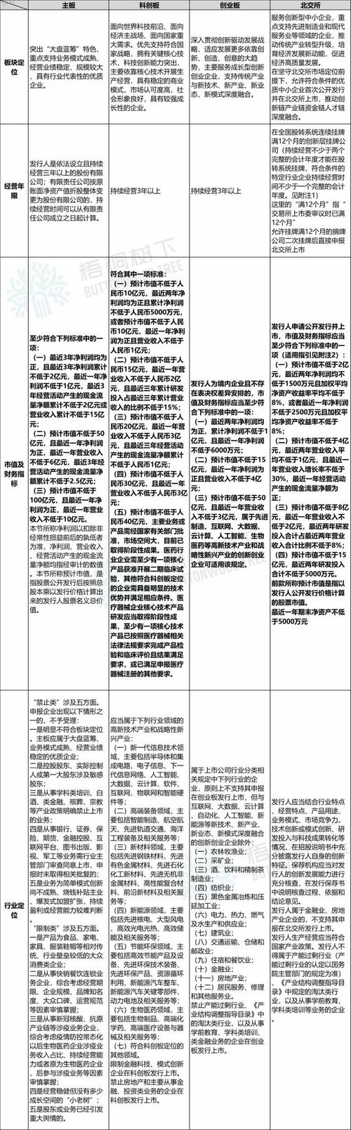
科创板与主板中小板创业板区别:上市条件审核定价全不同

配资之家 配资之家 2026-02-12 43 次浏览 0个评论

<{配资之家}>科创板主板中小板创业板区别:上市条件审核定价全不同

无论是发行条件还是审核权力、定价机制以及交易机制等多个方面,科创板都与现有的主板、中小板、创业板有很多不同。

一、发行上市条件更包容——财务指标不是唯一

主板、中小板和创业板的发行上市条件,都只参考财务指标。主板、中小板对盈利的连续性和绝对金额要求比较高,创业板的盈利条件相对宽松,但都是需要企业连续盈利,才可以发行上市。科创板的发行上市条件,包容性就强得多,设计了5套标准,包括市值、营收、经营活动现金流、研发投入和产品的技术优势等综合因素。虽然也参考财务指标,但强调持续经营能力,不强调持续盈利能力。尚未盈利或存在累计未弥补亏损的企业,只要核心产品有明显技术优势,就可以在科创板发行上市。

二、上市审核及注册——审核权力转移给上交所

科创板注册制审核机制_创业板主板新三板区别_科创板与主板中小创区别

主板、中小板和创业板都是核准制,由证监会发审委对企业的申报材料进行审核。科创板试行注册制,由上交所负责发行上市审核,证监会作出准予注册的决定。

三、定价机制市场化——定价更准确

主板、中小板和创业板,目前的定价机制,都是采用直接定价方式,原则上以静态市盈率23倍为发行价。科创板全面采用市场化询价的定价方式。科创板的发行,除了保留主板、中小板和创业板的网上+网下配售机制之外,网下配售对象从原来6类增至7类,引入私募参与网下询价配售。此外还试行保荐机构跟投机制、鼓励高管参与战略配售、引入绿鞋机制等,保证定价机制市场化。

四、交易机制更灵活——价格波动更大

主板、中小板对投资者的资金量没要求,创业板要求投资者个人证券或资金账户在50万以上。主板、中小板和创业板的交易涨跌幅限制都在10%以内,新股上市首日,有效申报价格限制在发行价格的144%。科创板的交易机制变化很大。首先对投资者个人证券及资金账户的门槛是50万,这一点和创业板相同,有别于主板、中小板的零门槛。其次涨跌幅限制放宽到20%,首发、增发上市的股票,上市后前5个交易日不设涨跌幅限制。第三,增加了盘后固定价格交易,这是主板、中小板和创业板都没有的。第四,科创板股票自上市首日起就可作为融资融券标的,而主板、中小板和创业板的股票,在融资融券方面有严格限制。第五,在交易数量方面,科创板的单笔申报数量是不小于200股,可按1股为单位递增,限价申报最大不超过10万股,市价申报最大不超过5万股。主板、中小板和创业板,单笔申报数量都是100股或其整数倍,申报上限是100万股。由于涨跌幅的扩大,融资融券的放开,使得科创板股票的波动,将比主板、中小板和创业板大得多。

科创板注册制审核机制_科创板与主板中小创区别_创业板主板新三板区别

五、持续监管更严格——更容易触发退市

在公司治理和持续监管方面,科创板的要求要比主板、中小板和创业板严格得多。换句话说,科创板企业更容易触发退市。在退市条件方面,和主板、中小板、创业板一样,有四套指标:重大违法指标、交易类指标、财务类指标和规范类指标。只要触发其中一条,就会退市。但科创板的不同点在于:1、取消了暂停上市、恢复上市环节;2、触及财务类退市指标的公司,第一年实施退市风险警示,第二年仍触及即退市;3、衔接注册制安排,不再设置专门的重新上市环节;4、因重大违法强制退市的,不得提出新的发行上市申请,永久退出市场。这也就意味着,如果套用第五套指标(没有盈利,但主要产品在技术上有重大突破)上市的亏损公司,在上市后只有两年的时间窗口,如果两年内不能盈利,就会被退市。

六、允许分拆上市

科创板达到一定规模的上市公司,可以分拆成业务独立、符合条件的子公司上市。这一条在主板、中小板和创业板还不被允许。