<{配资之家}>创业板注册制开放时新三板精选层也开启转板上市,已有4家企业明确要上{配资之家}>
河南商报记者陈薇
在创业板注册制开放的同时,新三板也开放了转板上市的“跳板”——精选层。
上精选层,对企业来说,可以获得一次“小IPO”的机会,而且审核周期只有40多天,加上未来有可以转板创业板、科创板的机会,让河南新三板挂牌企业非常心动,目前,已有4家企业明确要上精选层,其中两家项目已经进入问询阶段。
从申报到通过精选层只需要40多天
与创业板注册制改革几乎同时,作为中国多层次资本市场的重要组成部分的新三板的改革,也进入实质性阶段。
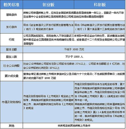
6月3日,证监会发布《关于全国中小企业股份转让系统挂牌公司转板上市的指导意见》,明确了精选层企业满足IPO条件且在精选层挂牌满一年后,可以申请直接在创业板和科创板转板上市,且无需经中国证监会核准或注册,由上交所、深交所依据上市规则进行审核并作出决定。
早在4月27日,全国中小企业股份转让系统就开始受理企业进入精选层的材料,对于有融资需求的企业来说,新三板精选层挂牌委的效率非常值得关注。

从目前已经通过精选层审核的北京颖泰嘉和生物科技股份有限公司、上海艾融软件股份有限公司两家公司的情况看来,从全国股转系统受理申请材料到审核通过,两家企业都只经历了40多天。
4家河南企业备战精选层
截至6月17日,全国中小企业股份转让系统精选层专区信息显示,已经有52家企业申请了股票公开发行并在精选层挂牌专区上市。这其中,已经有两家河南企业的身影。
5月19日,恒拓开源信息科技股份有限公司申报精选层的材料已获受理;5月27日,金居建设发展股份有限公司申报材料已被受理,目前两家公司都已处于问询阶段,并等待挂牌委会议。
此外,漯河利通液压科技股份有限公司也发布公告,准备申请进入精选层之前的辅导备案。河南伊赛牛肉股份有限公司也公开表示,有进入精选层的计划。
作为河南进入精选层申报最早的企业,恒拓开源是一家高新技术企业。其主要向航空业、制造业、政府等企业或机构提供专业化定制服务并收取技术咨询、技术开发等费用。业绩方面也非常不错,公司2019年实现营业收入2.79亿元,归母利润为2483万元。
本次进入精选层,恒拓开源发行募集资金约3亿元,用于基于中台架构的航班运行控制(FOC)系列产品升级项目、航空行业专属智能云建设项目和补充流动资金。
相对而言,另外三家计划进入精选层的企业就相对传统,伊赛牛肉主要从事肉牛养殖、饲料加工、屠宰分割等;金居股份主要从事建筑工程和市政公用工程的施工;利通科技主要从事橡胶液压软管的研发、生产和销售。
金居股份董事兼董秘侯迎丽说,此次公司迅速申报精选层,因公司所处的建筑工程行业所需资金量较大,再加上公司也在探索转型,拓展省外业务,需要资本市场支持。而在新三板挂牌这几年,公司只拿到3000多万元融资,已无法满足企业发展。

这样的企业更适合精选层
尽管创业板、科创板也都实行了注册制,但新三板的精选层无疑门槛更低,对企业宽容度更高。
恒拓开源证券部人士告诉河南商报记者,2015年恒拓开源就在新三板挂牌,2017年新三板最为活跃的时候,曾通过定增的方式融资8500万元,尽管之后进入创新层,但交投活跃度、融资情况无法满足企业发展要求。
目前如果想直接在创业板、科创板注册上市,恒拓开源在业绩等方面还有一定的差距,因此就先选择了精选层。
“其两年净利润标准符合精选层,但与创业板净利润指标还有一点差距。”银河证券分析师杨健说,“精选层又被称为‘小IPO’,像恒拓开源这样最近两年扣非净利润均在1500万元以上,但两年累计不到5000万元的,上精选层,然后择机转板比较合适。”
目前精选层审核效率非常高,成功概率也相对较高。杨健说,经营业绩不完全符合上市条件的企业,先在精选层挂牌融资,可以更好地做大做强并规划运作一段时间,未来择机转板成功率也会高很多。
精选层的估值和流动性在未来也会显著提升,目前市场上合格投资者已经超过100万户,多家公募基金投资精选层公司的产品已经获批。
此外,他提到,还有一些公司选择精选层则是因行业属性、同业竞争等历史问题无法上创业板或科创板,而这些问题暂时也没有太大改善,如果业绩相当不错,也建议上精选层试一试,解决企业当下融资需求。
