<{配资之家}>2020年创业板注册制改革:历程回顾与重大意义{配资之家}>
2020年,中国资本市场最瞩目的大事件无疑是创业板注册制改革。3月1日,新《证券法》正式施行当天,深交所发文表示,推进创业板改革并试点注册制,充分借鉴科创板成功经验。
随后,创业板改革如火如荼加速推进。4月,证监会就创业板改革并试点注册制主要制度规则,向社会公开征求意见,创业板注册制改革落地;6月12日,深交所正式发布创业板改革并试点注册制相关业务规则及配套安排并即日起施行。这是创业板发展进程中的一大步,也是中国资本市场发展的一大步。

从创业板的历史来看,其诞生并不容易,1999年深圳交易所就向证监会提交了创业板立项报告,一直到2009年,创业板才正式开板。2020年的创业板改革并试点注册制,是其发展过程中一个重要的里程碑。2020年6月12日,证监会和深交所共同发布了创业板改革并试点注册制相关业务规则及配套安排,共计8项主要业务规则及18项配套细则、指引和通知。新的业务规则及配套安排,变化主要体现在发行上市审核、持续监管、交易类规则三个方面。
对投资者而言,最直观感受到的变化在交易类规则。交易类新规之下,创业板股票以及相关基金的涨跌幅限制比例由原来的10%变化为20%。同时,在创业板上市的新股前5个交易日无涨跌幅限制,但如果涨跌幅首次超过30%、60%,将各停牌十分钟。此外,改革后的创业板还引入盘后定价的交易方式,每个交易日的15:05-15:30以股票的收盘价继续交易股票,投资者拥有更多的交易时间。
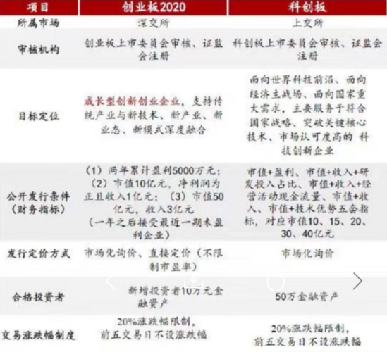
本着“保护投资者”的原则,改革后的创业板的个人投资者门槛有所提高,个人投资者门槛调整为“前20个交易日日均资产不低于10万元,且具备24个月的A股交易经验。”本次创业板改革,审核注册突出以信息披露为核心,以审核问询促信息披露,由投资者自主进行价值判断,真正把选择权交给市场。同时,机制流程更加公开透明可预期。在发行人上市条件方面,创业板制定了“2+2+1”套上市条件。分别为:一般盈利企业有2套上市条件、红筹和特殊股权结构企业有2套上市条件、未盈利企业有1套上市条件。
对一般盈利企业,2套标准分别为:一、最近两年净利润均为正,且累计净利润不低于5000万元;二、预计市值不低于10亿元,最近一年净利润为正且营业收入不低于1亿元。拟上市企业二选一,满足条件可申报。对红筹和特殊股权结构企业,创业板也给出了2套上市标准:一、预计市值不低于100亿元,且最近一年净利润为正;二、预计市值不低于50亿元,最近一年净利润为正且营业收入不低于5亿元。

此外,创业板还对未盈利企业敞开大门,满足“预计市值不低于50亿元,且最近一年营业收入不低于3亿元”的未盈利企业可申报上市,该项规定暂缓一年执行。
总的来看,改革后的创业板,上市准入机制较之前宽松。同时,退市机制也更严格。改革后,创业板增设了其他风险警示制度,即ST制度;同时设置了交易类、财务类、规范类、重大违法类退市指标,对财务类、规范类、重大违法类指标退市设置退市风险警示制度,即*ST制度。针对交易类退市不再设置退市整理期。在创业板面临退市的企业也取消暂停上市和恢复上市环节,加速市场精准、快速出清一些经营状况欠佳、资不抵债的空壳公司。
每日经济新闻
